欢迎访问米优最新版本是多少官方网站!
优米官网模式下,如何化解建筑师的职业责任风险?
来源:米优最新版本是多少       发布时间:2023-07-11



版权声明:本文刊登于《中国勘察设计》杂志2021年9月刊,版权为《中国勘察设计》杂志社及作者所有,欢迎转载,转载请注明作者及出处。


建筑师的职业风险与保险保障

清华大学建筑学院副教授  姜涌


建筑师作为建筑行业的专家,承担了建筑工程设计咨询和监督管理的职业责任,包括民事、行政、刑事责任,也面临相应的职业责任风险。通过采用职业责任保险的手段,可有效地转移风险。北京市优米官网试点积极采用保险手段,为行业改革提供风险保障,并对职业责任保险落地实施进行了有益探索。


建筑师的职业责任


建筑师(Architect)是指受过专业教育或训练,在建筑工程项目中,作为业主(即建设方、甲方)的代理人,通过统合各个专业、专项设计咨询服务,将业主的需求转化为虚拟的空间环境和性能指标(设计文件),再通过招标采购、施工安装、竣工验收环节代表业主监督管理施工方,依照设计文件建设完成满足业主质量、成本、进度要求的建筑物。

国际通行的建筑工程经典的DBB模式(设计—招标—施工模式)中,建筑师一般被认为在建筑工程的全过程中承担了三种角色:一是设计咨询合同的乙方,作为技术专家(专业人士)提供专业服务;二是业主的委托代理人,代表业主统筹管理建筑工程实施的全过程;三是社会公共利益的代言人,通过执行建筑技术法规和行政许可程序,成为建筑行政监管的项目级执行人。

国际建筑师协会(International Union of Architects,英文简称“UIA”,中文简称“国际建协”),在其2010年出版的《国际建协建筑师职业实践政策推荐导则》中提出建筑师服务的定义和内容:建筑师提供的设计咨询服务统称为建筑学实践(Practice of Architecture),建筑学实践包括提供城镇规划以及一栋或一群建筑的设计、建造、扩建、保护、重建或改建等方面的服务。这些专业性服务包括(但不限于)土地使用规划,城市设计,提供前期研究、设计、模型、图纸、说明书及技术文件,对其他专业(咨询顾问工程师、城市规划师、景观建筑师和其他专业咨询顾问师等)编制的技术文件作应有的恰当协调以及提供建筑经济、合同管理、施工监督与项目管理等服务。

建筑师一般提供以下7项核心服务:一是项目管理,包括项目小组的成立和管理,进度计划和控制,项目成本控制,业主审批处理,政府审批程序,咨询师和工程师协调,使用后评估(POE);二是调研和策划,包括场地分析、目标和条件确定、概念规划;三是施工成本控制,包括施工成本预算,计划施工成本评估,工程造价评估,施工阶段成本控制;四是设计,包括项目要求和条件确认,施工文件设计和制作,设计展示,供业主审批;五是采购,包括施工采购选择,处理施工采购流程,协助签署施工合同;六是合同管理,包括施工管理支持,解释设计意图、审核质量控制,现场施工观察、检查和报告,变更通知单和现场通知单;七是维护和运行规划,物业管理支持,建筑物维护支持,使用后检查[1]

我国《注册建筑师条例》中规定:“注册建筑师,是指依法取得注册建筑师证书并从事房屋建筑设计及相关业务的人员。”在我国,只有经全国统一考试合格后,依法登记注册,在一个建筑单位内执行注册建筑师业务的人员,才能被称为“建筑师”。我国《注册建筑师条例》规定注册建筑师的执业范围包括:建筑设计、建筑设计技术咨询、建筑物调查与鉴定、对本人主持设计的项目进行施工指导和监督、国务院建设行政主管部门规定的其他业务五个方面。

我国对建筑师职业范围的定义相对狭窄,国际通行的建筑师全程服务内容被切分为投资咨询、城市规划、工程勘察、工程设计、造价咨询、招标代理、工程监理、项目管理等多个专项服务,一般由业主(建设方)来负责技术统合和管理协调,建筑师仅承担工程设计的任务,仅对设计图纸的质量负责,对工程项目的质量、进度、成本并不负责。目前,我国推行的全过程工程咨询、优米官网等工程组织模式的改革,就是顺应工程项目的技术主导、全过程管理的需求,以主导专业的设计总师团队负责制,来代替目前的业主项目班子负责制,以克服设计咨询行业碎片化、实现工程技术的统筹管理和全程服务,促进工程建设领域的高质量发展。

建筑师职业风险和法定责任


建筑工程是一个典型的项目,具有项目的特点。建筑工程本身的一次性、定制生产、临时组织的团队、现场施工和管理,使得建筑项目本身具有单一性、创新性和风险性。

项目(project)是指一系列独特的、复杂的并相互关联的活动,这些活动有一个明确的目标或目的,必须在特定的时间、预算、资源限定内完成。美国项目管理协会(Project Management Institute,PMI)在其出版的《项目管理知识体系指南》(Project Management Body of Knowledge,PMBOK)中对项目的定义是:项目是为创造独特的产品、服务或成果而进行的临时性工作。项目的一次性、团队暂时性、渐进明晰,是项目的三大特征。

建筑设计咨询作为建筑物施工前的建造计划,是质量控制PDCA循环中的计划工作,是一次图文媒介为基础的虚拟建造,因此具有计划与现实差别的巨大风险。同时,由于建筑项目的独特性、创新性、非标准化的冲动,具有很强的一次性和风险性。设计咨询服务的收费仅占整个项目很低的份额,但却可能撬动极大的收益和损失,具有杠杆的放大效果,加之建筑项目的巨大规模、外部性,使得建筑项目具有更大的风险性。由于项目组织形式的临时性和复杂性,在每个设计项目中负责的建筑师、项目负责人就需要带领一个临时组织的多专业团队,在多专业的协同中完成复杂的技术方案设计和验证。由于多专业、多主体参与,每个人的能力与经验、审慎尽职的态度、专业团队协作等都对项目的推进具有重大影响作用,建筑师还可能要承担因别人的过失带来的连带责任,因此具有专家责任的巨大风险[2]

建筑设计企业和作为项目负责人的建筑师的职业责任巨大,作为民事主体,应因其行为应当承担的责任主要有三类:民事责任、行政责任和刑事责任。其中,民事责任包括合同责任和侵权责任。

我国《建筑法》《建设工程质量管理条例》《注册建筑师条例》《建筑工程五方责任主体项目负责人质量终身责任追究暂行办法》等建筑领域的法律及行政法规明确规定了建筑设计单位和建筑师个人的行政责任和刑事责任。

我国《民法典》(包含原有的《民法》《合同法》《侵权责任法》等)明确规定了建筑设计单位和建筑师个人的民事责任,包括合同责任和侵权责任。由于设计咨询合同的主体是设计单位而非建筑师个人,因此合同责任主要追究到单位。但是侵权责任,尤其是专家责任的侵权责任,则明确可以追究到个人。我国司法界的认识是:律师、医师、会计师、建筑师等都是专门领域的专家,其承担的责任是专家责任。在建筑师的设计服务过程中,以建筑师为代表的整个专家团队以专门知识和技能为客户提供有偿服务,专家个人的知识、技能、职业道德、主动性与注意力、经验等往往起着决定性作用,因此,个人的独立性、偶然性、依赖性都极强。虽然项目在一个或数个联合企业(机构)中实施,企业通过流程规范、质量管理、人力资源等方面提供了支持和必要条件,但是项目实现的好坏与企业本身的财产状况、声誉、经营管理方式等都没有直接和必然的联系[3]

因此,我国在侵权责任上的规定是:行为人因过错侵害他人民事权益,应当承担侵权责任。根据法律规定推定行为人有过错,行为人不能证明自己没有过错的,应当承担侵权责任。二人以上共同实施侵权行为,造成他人损害的,应当承担连带责任。法律规定承担连带责任的,被侵权人有权请求部分或者全部连带责任人承担责任。连带责任人根据各自责任大小确定相应的赔偿数额;难以确定责任大小的,平均承担赔偿责任。用人单位的工作人员因执行工作任务造成他人损害的,由用人单位承担侵权责任。用人单位有权向负有责任的个人追偿。

我国《注册建筑师条例》明确规定:因设计质量造成的经济损失,由建筑设计单位承担赔偿责任;建筑设计单位有权向签字的注册建筑师追偿。《建筑工程五方责任主体项目负责人质量终身责任追究暂行办法》规定:设计单位项目负责人对因设计导致的工程质量事故或质量问题承担责任,承担行政责任的方式包括责令停止执业、吊销执业资格证书、行政罚款(单位罚款数额5%以上10%以下)等。

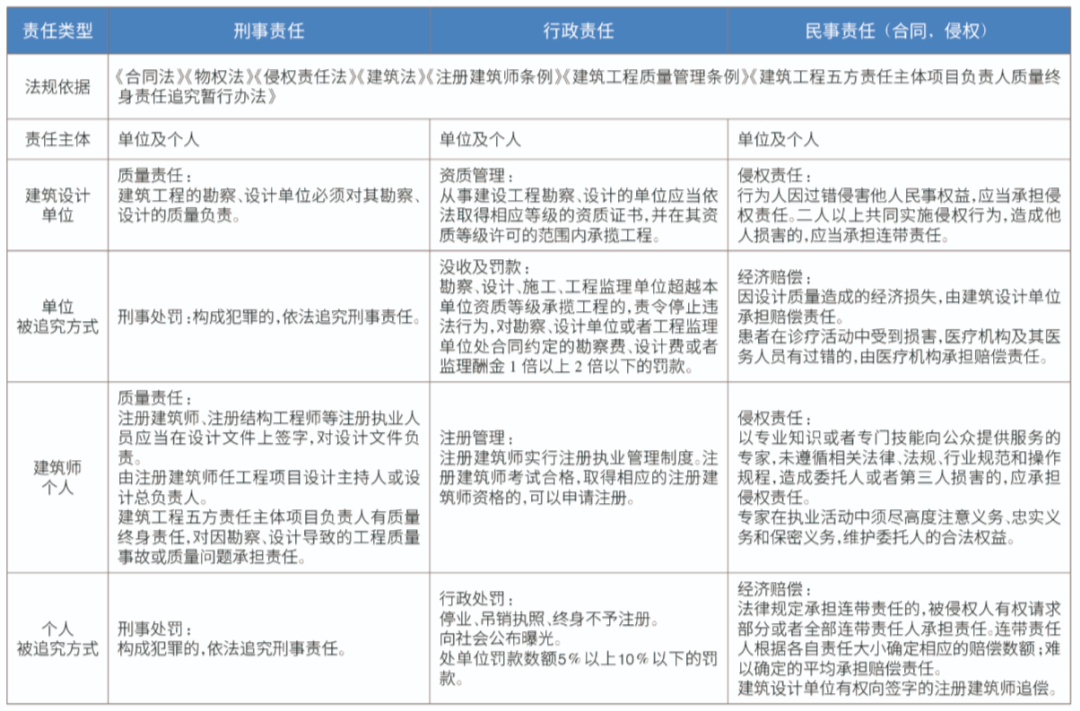
建筑师(包括提供设计咨询服务中的所有专业人士,如勘察、设计、工程监理、造价咨询、项目管理等)的责任类型及追究方式如表1所示。

表1  建筑师的责任类型及追究方式


职业责任保险的特征与问题


建筑设计咨询企业和建筑师个人都在建筑工程中承担了大量的责任和风险,如何处理职业风险就成为企业和个人生存和发展的重要课题。

一般而言,风险的处理有规避风险、预防风险、自留风险、转移风险四种方法。由于咨询服务的杠杆作用,咨询服务收费仅占整个项目很低的份额,但却可能撬动极大的收益和损失。因此,不论如何加大风险基金,即使全部的服务费都留作风险基金,也不足以赔偿整个工程项目的损失所以,必须借助金融手段进行放大和转移。购买建设工程职业责任保险,目的就是转移在建设工程施行过程中因专业人员的疏忽或过失而造成的责任风险。

我国《保险法》第65条规定,“责任保险是指以被保险人对第三者依法应负的赔偿责任为保险标的的保险。”职业责任保险,是以各种专业技术人员在从事职业技术工作时因疏忽或过失造成合同对方或他人的人身伤害或财产损失所导致的经济赔偿责任为承保风险的责任保险。职业责任保险所承保的职业责任风险,是从事各种专业技术工作的单位或个人因工作上的失误导致的损害赔偿责任风险。

设计咨询(包括策划、勘察、设计、造价、监理、项目管理等)的责任保险,即建筑师职业责任保险属于建筑领域的职业责任保险,具有以下特点:

一是标的是设计咨询的职业责任,是无形的专业服务,是该领域的专家未尽到高度注意的义务而未能预见损害结果的发生而应承担的责任,包括提供专业意见、代理业主进行合同管理和建造服务、提供设计和管理服务等。一般体现为疏忽大意或过失,即“错”“漏”以及由此带来的“碰”“缺”。

二是赔偿具有滞后性。设计咨询尤其是设计任务在施工前就已经完成,但是设计咨询的缺陷或错误造成的损失往往发生在施工后或建筑物的使用阶段。因此,索赔时需要具有追溯性。

三是设计咨询责任确认的复杂性。工程事故、使用缺陷往往是多方面因素和多方面责任的共同作用结果。由于设计咨询单位收取的设计费很低,但是撬动的施工成果很大,因此设计咨询企业的抗风险能力较差。

四是设计咨询责任保险具有保证担保性。由于保险公司的介入,设计咨询成果的实现就有了很强的保证担保的特性,若因为专家水平或经验不足而导致设计缺陷时,可以快速获得经济赔偿,为设计企业提供的信用保证,也为项目实施提供了担保,有利于保护投资者和第三者的财产和人身安全[4]

目前,在我国建筑工程领域,施工单位的工程保险是建筑工程强制购买的保险,而配套购买建设工程责任保险的比例却很低,恰好说明由于设计咨询的碎片化和业主承担了统合责任,造成专业人士的职业责任追索困难,建设工程责任保险的有效需求不足。与此同时,建筑领域细分职业较多,涉及专业人士种类众多,包括建筑师、结构工程师、土木工程师(岩土)等,市场过于细分,导致每一个险种的有效需求更加稀少,商业保险机构难于精算和定价,也不符合大数法则要求。从专业人员的职业责任出发,建筑师、结构等专业工程师、造价咨询师、建造师等专业人员都具有相应的职业责任和风险,都应当采用相应的职业责任保险予以覆盖,但我国由于限定了建筑师以工程设计为主的执业范围,造成推行职业责任保险是以工程设计责任为主、以实际质量事故的损失赔偿为标的,大大缩小了职业责任保险的业务和责任范围。正是由于上述原因,造成目前我国建筑工程领域提供责任保险的公司数量少、产品种类单一、覆盖风险有限、保险费率偏高,形成设计企业购买意愿低、仅象征性购买,无法覆盖全部项目风险,从而进一步使得保险公司开拓市场、提供产品的意愿低下,陷入恶性循环的境地。

我国自1999年开始进行工程设计责任保险试点以来,在北京、上海、深圳、贵州等7个省(市)推行了此项保险制度,并取得了一些经验。为了适应加入WTO与国际惯例接轨的需要,积极推进工程设计责任保险制度的建立与开展,2003年11月,原建设部提出了《关于积极推进工程设计责任保险工作的指导意见》(建质[2003]218号),强调工程设计责任保险对控制设计风险、提高工程设计质量具有重要的保障作用,提出力争于2004年年底前在全国范围内建立工程设计责任保险制度的工作目标。

但截至2016年底,我国保险市场上提供建设工程类责任保险的公司仅有长安责任保险股份有限公司、中国人民财产保险股份有限公司等12家,占我国81家财产保险公司的比例仅为14.81%,提供的产品大体为设计责任保险、监理责任保险和勘察责任保险等3种。各保险公司也不提供针对建筑师等专家个人的职业责任保险,仅对持有执业资质的设计咨询企业提供职业责任保险。同时,责任保险的费率在财产保险中处于相对较高的位置,其平均费率达到0.65%,远高于其他各财产险险种。例如,针对建设工程领域的工程保险,其保险费率多在0.5‰–1‰之间,赔偿限额最高可达整个标的的公允价值。2016年,建设工程责任保险签单数量仅为2500单,占工程保险总量的2%。我国建筑工程领域职业责任保险市场的艰难发展现状也从侧面印证了这些问题[5]

针对职业责任保险领域信息不对称,市场细分、规模小,以及由此产生的供给和需求的缺口等核心问题,在国外一般是通过相互保险的形式来解决。

相互保险是保险的本原形式,也是当今世界保险市场上最主要的形式之一。它是指对同类性质风险、具有类似保险需求的人,以互相帮助为目的建立保险基金,是一种保险人和被保险人身份合一、自己投保自己承保的保险方式,以期实现“共享收益、共摊风险、互助共济”。

北京市优米官网试点的

职业责任保险探索


北京市在优米官网的试点中,通过《北京市优米官网试点指导意见》(京规自发[2021]28号)《优米官网工程建设项目责任保险实施意见》,在工程组织模式的改革中明确提出积极探索建立完善的优米官网保险体系。其主要特征体现在以下三方面:

力争风险全覆盖

北京市优米官网试点项目,在建设全过程需配套各阶段相应保险产品。保险产品包括但不仅限于:建筑师职业责任保险(项目制)、工程质量潜在缺陷保险(IDI)、绿色建筑性能责任保险、团体意外伤害保险、投标保证保险、工程质量保证保险、工程履约保证保险、建筑/安装工程一切险及三者责任险,力争通过保险手段实现对整个项目实施过程和全部参建方的风险实现全面覆盖。

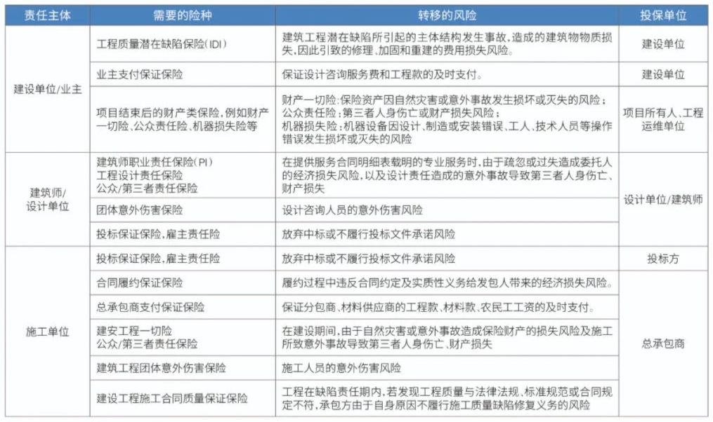
从建筑工程的各个阶段和各个参建主体出发,配置相应的保险产品,以实现建设流程保险全覆盖。常见的建筑工程保险如表2所示。

表2  建筑工程的不同主体与相应的保险


优米官网试点项目尝试采用建筑物潜在缺陷保险(IDI)以提升建设单位的质量意识和转移质量风险,提升建成环境的质量,在设计与施工全过程中建筑师配合保险公司委派的第三方检测评估机构(TIS)开展对项目的风险评估和质量保证、优化,同时鼓励工程监理、设计等行业积极开展TIS服务,拓展各自的业务范围、防范建筑风险。配合建筑业的其他改革措施,积极探索采用工程质量保险、维修保险替代工程质量保证金、维修资金的方式,保证建筑物全生命周期的品质和使用安全。

建筑师职业责任保险(项目制)采用事故发生制,保险期间应最大限度地涵盖建筑师职业责任风险的发生期及事故发现期。职业责任保险的保障范围与扩展在以往工程设计责任保险之外,与优米官网项目合同规定的建筑师的责任范围保持一致。设计企业或建筑师在项目设计咨询、招标采购、合同管理过程履行职责时,因疏忽或过失造成委托人损失的依法承担的经济赔偿责任,由保险人负责赔偿。

个人与单位共担责

借鉴国际上专业人士职业责任保险制度,试点项目探索推行建筑师等专业人士的个人职业责任保险,鼓励设计单位为建筑师团队投保,或者单位与个人共同投保,将专业人士个人与设计咨询企业一并纳入职业责任保险体系。

在职业责任保障中凸显了建筑师团队个人与设计企业的分担机制,强化对个人的追责保障,提升行业整体的职业风险防范意识。在试点政策研讨中,也曾探讨通过一定额度的保险以保证覆盖建筑项目中责任建筑师个人及单位责任的职业责任风险:责任建筑师的个人执业保险的赔付金额应不低于100万元,设计单位的单个项目赔偿金额应不低于项目合同额的2.5倍或5000万元人民币。

建筑师所在单位还可购买雇员忠诚保险,来应对因责任建筑师的违背职业道德和行业规范行为而带来的风险。责任建筑师可继续要求其他参建的专业咨询服务机构投保职业责任保险。

行业组织和保险方式建设

借鉴国际经验,《北京市优米官网试点指导意见》提出:在整合行业力量的基础上,探索建立建筑业专业人士的相互保险制度,提升设计咨询行业的工程信用和风险保障能力。

在北京市规自委、北京市住建委的指导、授权下,依托注册建筑师管理的常设机构,在行业协会内设置工程设计行业咨询委员会(以下简称“行咨委”),提升行业治理能力和治理水平,并为优米官网的实施提供保障。行咨委其中的一项职责就是提供职业责任保险、保证担保等的保障支持等。

在保险产品的设计和采购上,特别注意发挥保险市场各方的力量,引入保险经纪公司与保险公司配合,在行咨委的指导协调下进行建筑师职业责任保险产品的设计;通过竞争性谈判的方式,选定注册资金充裕、综合偿付能力充足、风险管理能力强、产品创新经验丰富、承保理赔服务优质、信用良好的保险机构供建筑师团队自主选择。行咨委组织保险经纪、保险公司共同制定职业责任保险的风险评估实施方案,制定具体实施范围、实施计划、关键节点、数据采集方式等,实现工程建设项目的事前、事中及事后风险预防和控制。

同时,通过行咨委调研和梳理设计企业和建筑师团队的风险保障需求,并组织保险经纪公司为行业设计和采购保险产品,以满足试点项目的保险需求,未来积极探索借鉴国际上专家职业责任相互保险的模式,推进职业责任保险的落实和推广,提升设计咨询行业的整体水平和提供其扩展产业链的增信、保障能力。


结语与展望


北京市在优米官网试点过程中,积极探索以建筑师职业责任保险为代表的参建各方保险保障的方式,尝试拓展保险手段在专业市场的保障、增信、展业、行业治理、技术进步等方面发挥重要作用,通过责任链条的明晰和追责,促进整个行业的高质量发展。国内从21世纪初开始的探索以及国外相关保险的发展,都说明保险的种类、保险覆盖面与是否强制、企业与个人的投保关系和责任分配等,都是发展职业责任保险的重要问题。希望北京市开始的尝试,能够为全国建筑工程领域的改革发展提供一个实践探索的样本。

建筑师作为设计咨询专业人士,最理解建筑工程的风险,也拥有控制风险的最强有力手段——设计(即PDCA循环中的计划职能)。因此,建筑师和设计咨询行业从全生命周期的技术统合、质量控制有意识地发展到工程领域的全域全程的风险控制,其作用和意义不止于保险强化保障功能,更是一个行业的整体共治和技术创新的过程。这既是社会对行业发展的期许,也是设计咨询行业发展的必然,期待更多有识之士参与到保险与行业场景结合的研究探讨中。

参考文献

[1]庄惟敏,张维,黄辰晞.国际建协建筑师职业实践政策推荐导则[M].北京:中国建筑工业出版社,2010.

[2]姜涌.建筑师职业体系与业务基础[M].北京:中国建筑工业出版社,2021.

[3]蔡颖文,郑晓鹏.最高人民法院侵权责任司法及时精释精解[M].北京:中国法制出版社,2016.

[4]王伟.职业责任保险制度比较研究[M].北京:法律出版社,2016.

[5]王璟璇.互联网相互保险产品设计——以建筑师职业责任险为例[D].北京:清华大学,2017.


单位地址:北京市西城区南礼士路二条2号院二号楼 102

电话(传真):010-68016541

邮箱:xiehuigongyou205@126.com

邮政编码:100045

版权所有:米优最新版本是多少   京ICP备14017916号      技术支持:中科服

你知道你的Internet Explorer是过时了吗?

为了得到我们网站最好的体验效果,我们建议您升级到最新版本的Internet Explorer或选择另一个web浏览器.一个列表最流行的web浏览器在下面可以找到.

Baidu
map